跳至主要內容
活水幼兒園
  • 最新公告
  • 師資陣容
  • 活動相片
  • 影音專區
    • 主題節慶
    • 課程分享
    • 活動回憶錄
  • 每月餐點
  • 智慧學校APP
  • 棉被清洗公告
  • 最新公告
  • 師資陣容
  • 活動相片
  • 影音專區
    • 主題節慶
    • 課程分享
    • 活動回憶錄
  • 每月餐點
  • 智慧學校APP
  • 棉被清洗公告
活水幼兒園
  • 最新公告
  • 師資陣容
  • 活動相片
  • 影音專區
    • 主題節慶
    • 課程分享
    • 活動回憶錄
  • 每月餐點
  • 智慧學校APP
  • 棉被清洗公告

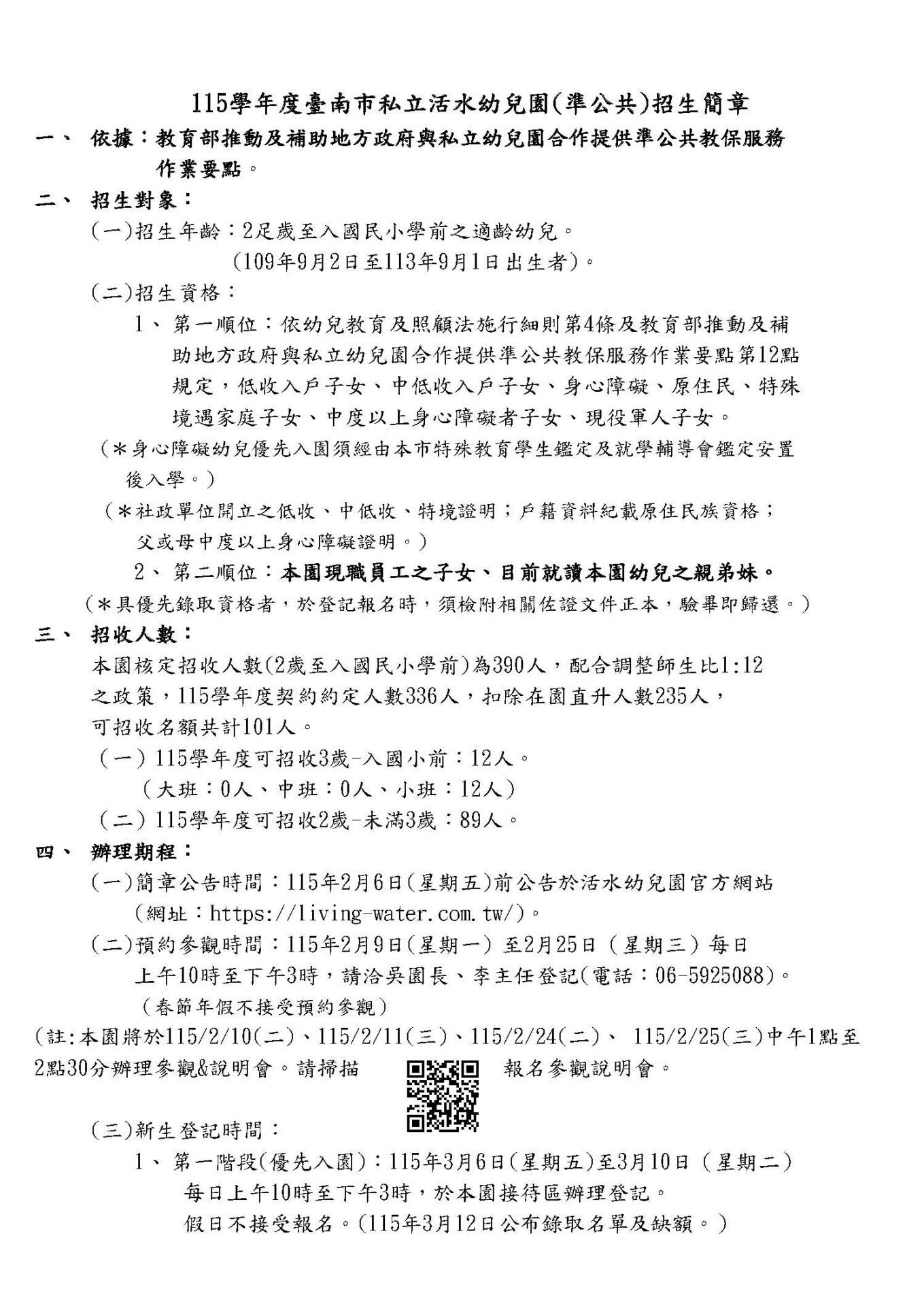
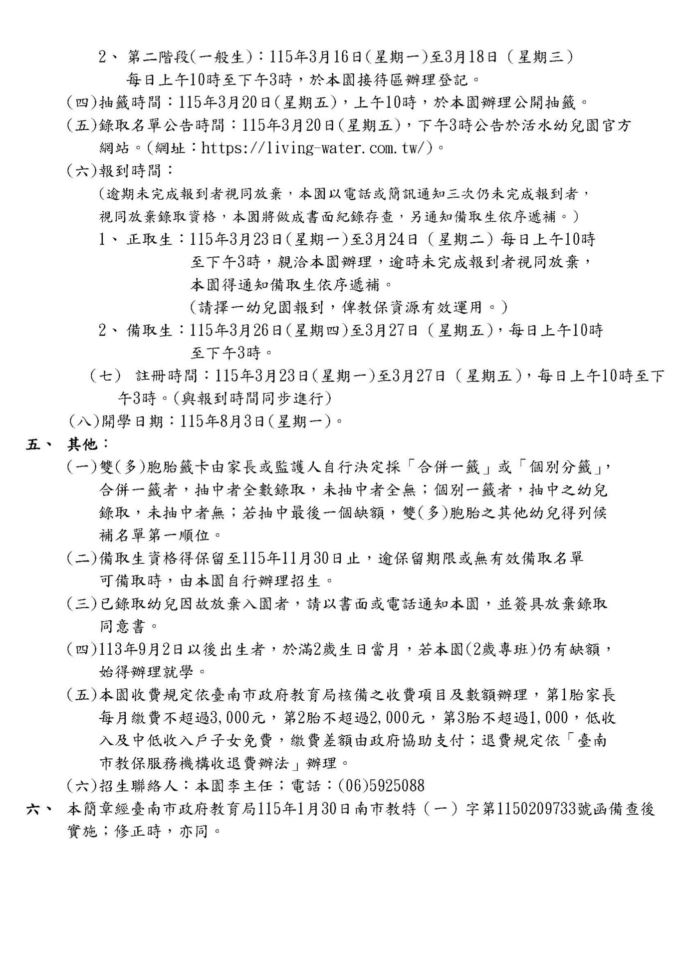
115學年臺南市私立活水幼兒園(準公共)招生簡章

  • 2026-02-06
  • 10:51 上午
活水幼兒園115學年度招生家長委託書下載
活水幼兒園115學年度多(雙)胞胎幼兒抽籤暨缺額入園切結書下載
活水幼兒園115學年度報到放棄錄取同意書下載
上一頁上一篇114學年度第二學期收退費基準
下一篇活水幼兒園115學年度新生入園 第二階段正取/備取 名單下一篇

Copyright © 2026 活水幼兒園. All rights reserved.

網站維護「立平方網頁設計」